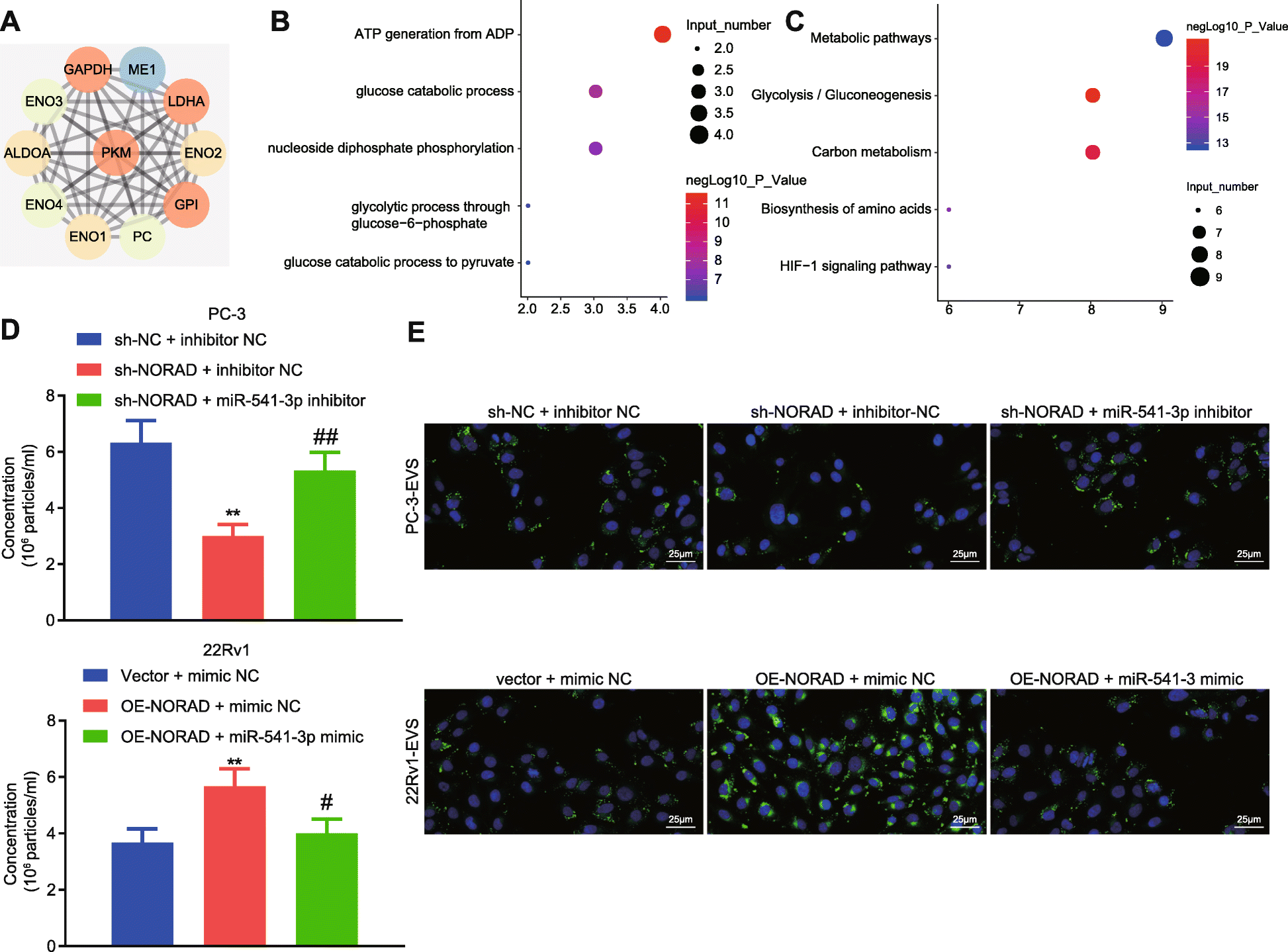
Fig. 4

NORAD/miR-541-3p/PKM2 promoted the release and internalization of EVs
a, Ten center genes interacting with PKM2 from the String PPI network. b, Bubble chart showing GO enrichment analysis. Vertical axis represents the top 5 enriched GO terms, the horizontal axis represents the gene number enriched on the GO term, and color (red) intensity represents significance by enrichment p value. c, Bubble chart showing KEGG enrichment analysis. Vertical axis represents the top 5 enriched KEGG terms, the horizontal axis represents the gene number enriched on the KEGG term, and color (red) intensity represents significance by enrichment p value. d, The effect of NORAD and miR-541-3p on the number of EVs in 22Rv1 or PC-3 CM measured by NTA. e, Representative images of fluorescence microscope of the internalization of PKH67-labeled EVs (× 400; PKH67, green; DAPI, blue). * p < 0.05, ** p < 0.01 vs. PC-3 cells treated with sh-NC + inhibitor NC or 22Rv1 cells treated with vector + mimic NC; # p < 0.05, ## p < 0.01 vs. PC-3 cells treated with sh-NORAD + inhibitor NC or 22Rv1 cells treated with OE-NORAD + mimic NC. The measurement data were expressed as mean ± standard deviation. ANOVA was used for comparison between multiple groups with Tukey’s post-hoc test. The cell experiment was repeated 3 times