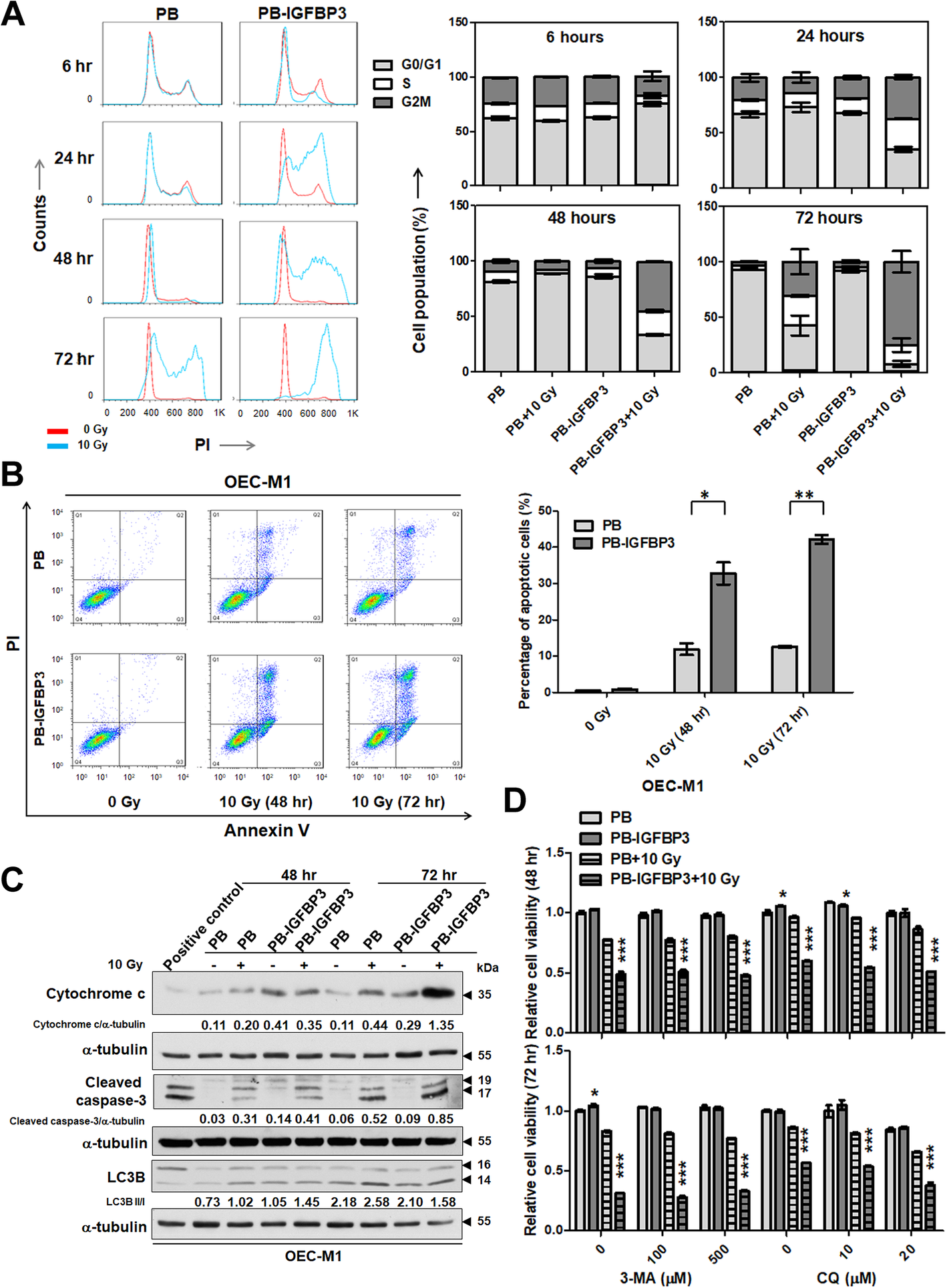
Fig. 3

IGFBP3 enhanced IR-induced apoptosis. a Cell cycle analysis of OEC-M1 PB and OEC-M1 PB-IGFBP3 cells at 6, 24, 48 and 72 h after exposure to 10 Gy IR. Lfet: Representative DNA histograms of flow cytometric cell cycle analysis based on propidium idodide (PI) uptake. Red line: non-irradiated cells; blue line: irradiated cells. Right: Percentage of cells at each phase of the cell cycle. b Apoptosis assay of OEC-M1 PB and OEC-M1 PB-IGFBP3 cells treated with 10 Gy IR using Annexin V and PI. Upper: A representative diagram of flow cytometric analysis with different quadrants indicating different stages of apoptosis (lower left quadrant: healthy; lower right: early apoptosis; upper right: late apoptosis). Lower: Percentage of apoptotic cells following IR. c Immunoblot of cytochrome c, cleaved caspase-3, and LC3B in OEC-M1 PB and PB-IGFBP3 cells at 48 and 72 h after exposure to 10 Gy IR. The cells treated with 10 μM cisplatin served as a positive control. Protein levels were normalized to expression of α-tubulin, an internal control. The ratios of LC3B II/I were determined by dividing the LC3B II (14 KDa) level by LC3B I (16 kDa) from each cell. d Effects of different doses of 3-MA (100 and 500 μM) and CQ (10 and 20 μM) on survival of ectopic IGFBP3 or vector expressing cells with or without irradiation. Cell viability was decided using the MTS assay at 48 and 72 h after irradiation. The relative cell viability was normalized to corresponding untreated control cells. Results from one of at least two independent experiments are shown. Values are expressed in mean ± SE. *p < 0.05; **p < 0.01; ***p < 0.001