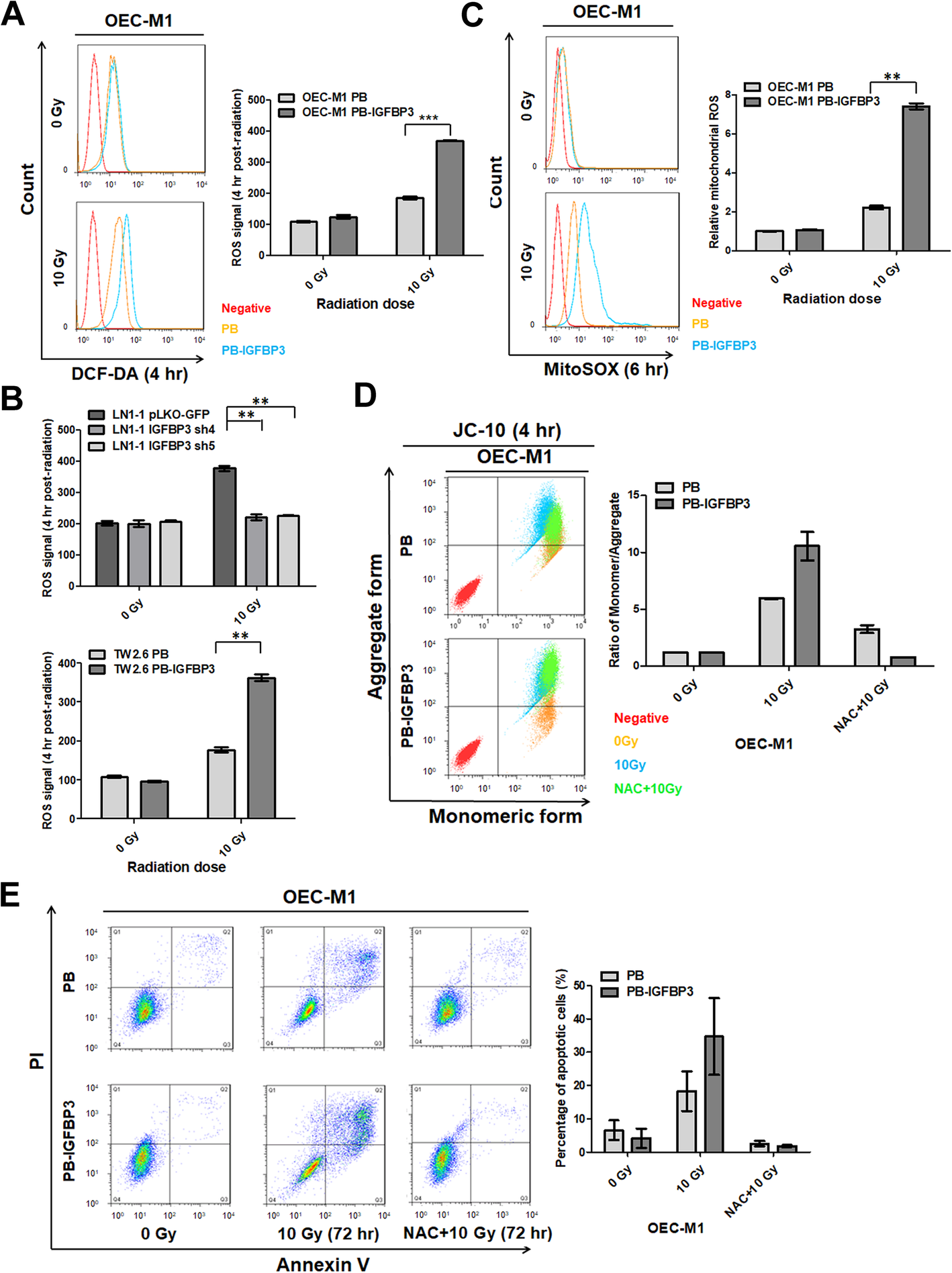
Fig. 4

Increased IR-induced apoptosis in OSCC cells with ectopic IGFBP3 expression involves ROS production. a Analysis of ROS production at 4 h after irradiation of IGFBP3-expressing (PB-IGFBP3) or control (PB) cells with 10 Gy IR. Left: Representative histograms of ROS levels in different cell types (red line: negative control; orange line: vector expressing cells; blue line: IGFBP3 expressing cells). Right: The ROS signal was determined using H2DCF-DA. b Upper: Analysis of ROS production in LN1–1 cells with IGFBP3 knockdown (IGFBP3 sh4 and sh5) and control cells (pLKO-GFP); Lower: ROS production in TW2.6 cells with ectopic IGFBP3 expression (PB-IGFBP3) and control cells (PB). c Analysis of mitochondrial ROS production at 6 h after exposure to 10 Gy IR. Left: Representative histograms of mitochondrial ROS levels in different cell types (as described in part A above). Right: Relative mitochondrial ROS signal was calculated by dividing the normalized levels in IGFBP3-expressing cells or irradiated control cells by that in non-irradiated control cells. d Analysis of mitochondrial membrane potential (MMP) alteration in OEC-M1 PB and PB-IGFBP3 cells at 4 h after exposure to 10 Gy IR and NAC treatment. Left: Representative scatter plots of MMP levels in different cell types and treatment combinations (red: negative control; orange: non-irradiated cells; blue: irradiated cells; green: irradiated NAC-treated cells). Right: The relative ratio of monomeric/aggregate forms of JC-10 was obtained by dividing the normalized ratios in irradiated IGFBP3-expressing or control cells, with or without NAC treatment, by that in non-irradiated control cells. e Analysis of apoptosis in cells treated with 10 Gy IR, with or without NAC. Left: A representative diagram of flow cytometric analysis with different quadrants indicating different stages of apoptosis (lower left quadrant: healthy; lower right: early apoptosis; upper right: late apoptosis). Right: Percentage of apoptotic cells after exposure to IR with or without co-treatment with NAC. Results from one of at least two independent experiments are shown. Values are expressed in mean ± SE. **p < 0.01; ***p < 0.001