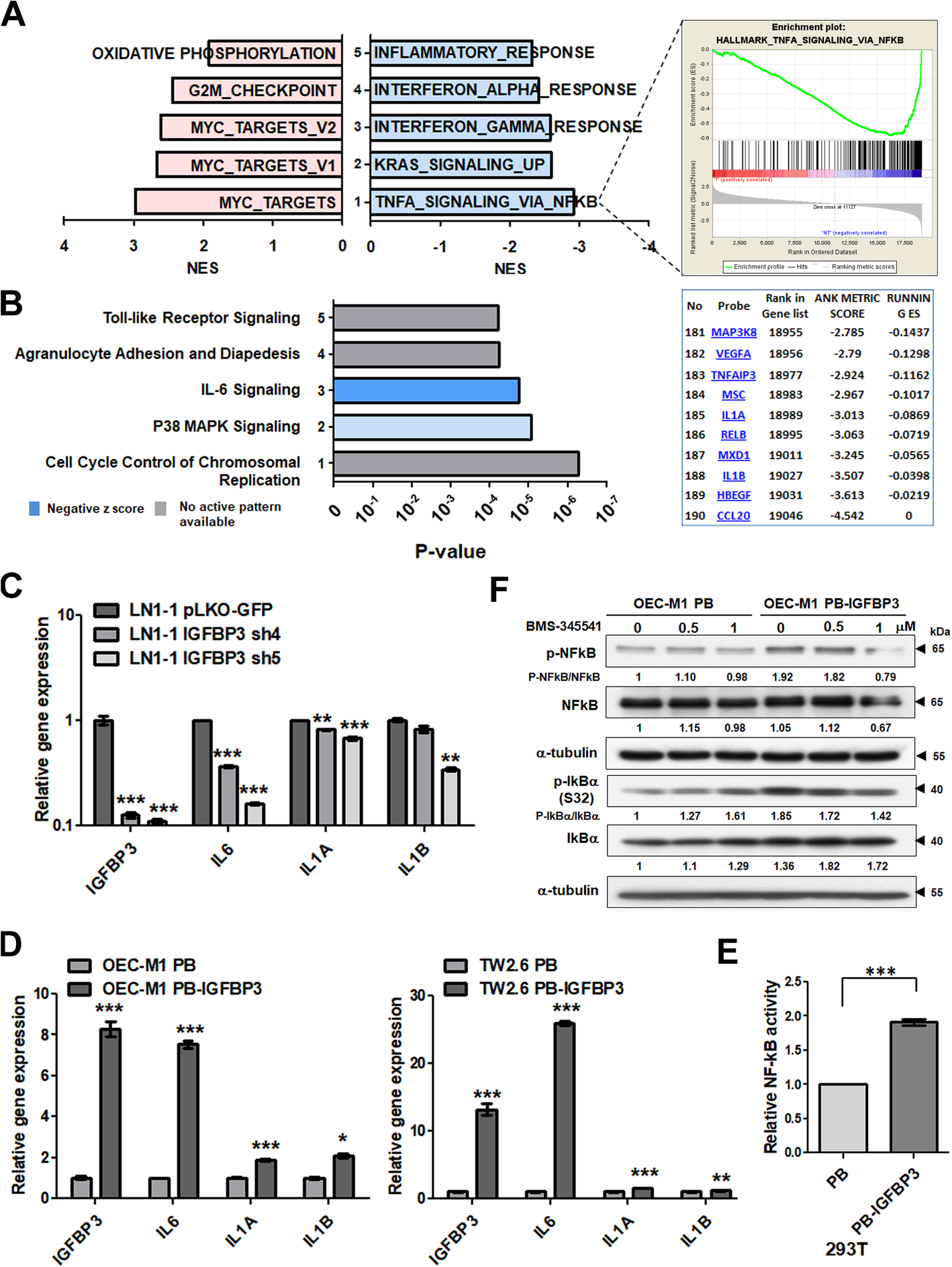
Fig. 5

NF-κB signaling was activated by ectopic IGFBP3 expression. a Upper left: The most enriched pathways associated with IGFBP3 knockdown in LN1–1 cells by GSEA analysis. Light blue indicates a negative normalized enrichment score (NES) and pink indicates a positive NES. Upper right: GSEA analysis of IGFBP3 knockdown versus vector control LN1–1 cells with the HALLMARK TNFA signaling via NF-κB pathway. Lower right: List of more differentially expressed genes in the pathway. b The most statistically significant canonical pathways associated with IGFBP3 knockdown in LN1–1 cells by IPA. Blue indicates a negative z score; grey indicates no active pattern. c Relative levels of IGFBP3, IL6, IL1A, and IL1B mRNA in LN1–1 cells with IGFBP3 knockdown and (d) OEC-M1 and TW2.6 cells with ectopic IGFBP3 expression. All amplifications were normalized to β-actin. The relative mRNA expression in cells with IGFBP3 knockdown or ectopic IGFBP3 expression was normalized to that in corresponding control cells. e Relative NF-κB activity in 293T cells with ectopic IGFBP3 expression was assessed using the dual luciferase reporter assay, with the activity of 293T cells expressing the control vector set to 1. f Immunoblot assay of p-NF-κB, NF-κB, p-IkBα and IkBα in OEC-M1 PB and OEC-M1 PB-IGFBP3 cells with or without IKK inhibitor (BMS-345541) treatment. α-tubulin served as an internal control. Relative expression ratios were determined by dividing the normalized protein levels in BMS-345541-treated IGFBP3-expressing or control cells by that in untreated control cells. Results from one of at least two independent experiments are shown. Values are expressed in mean ± SE. *p < 0.05; **p < 0.01; *** p < 0.001