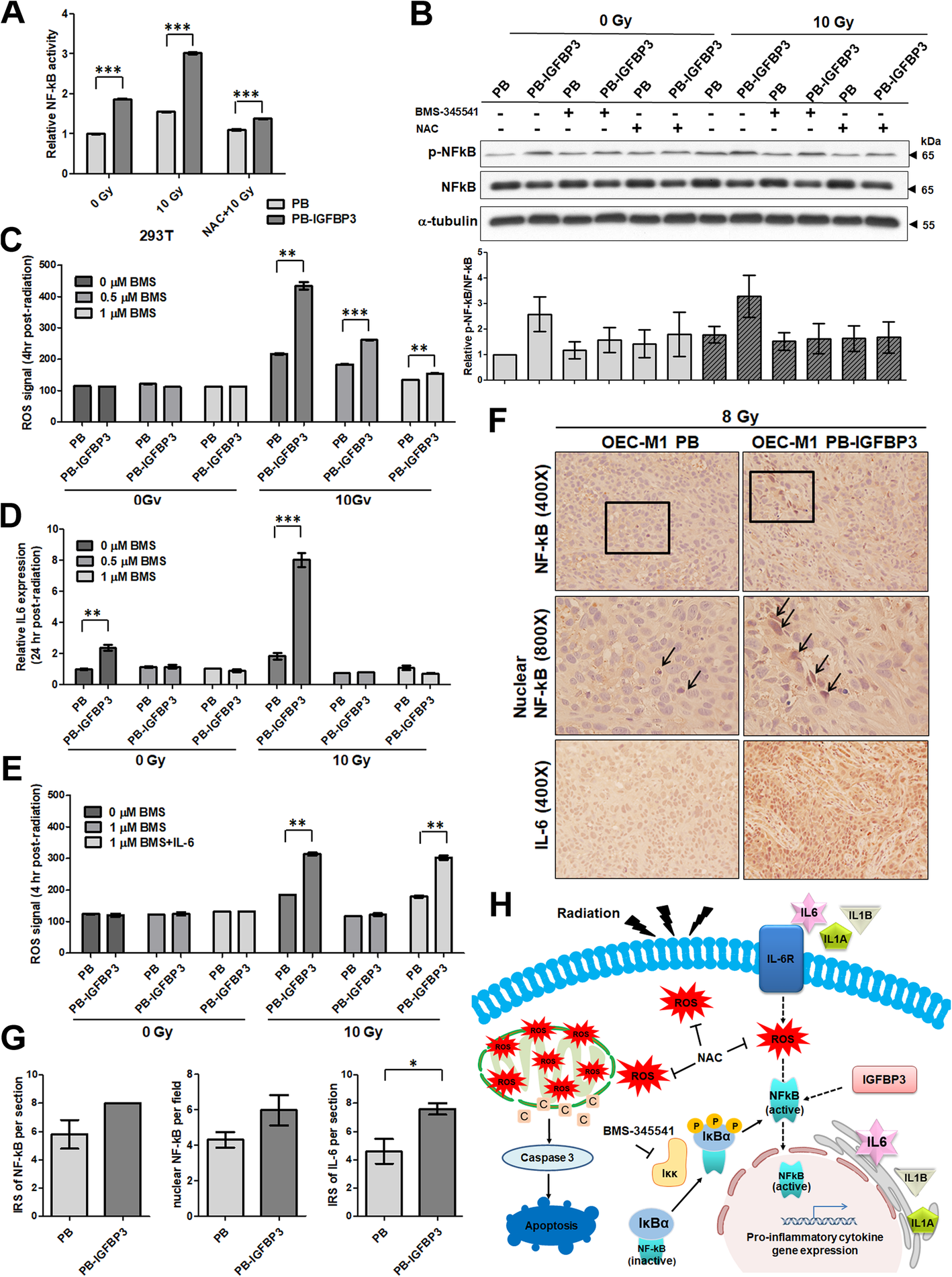
Fig. 6

IGFBP3-mediated ROS production was stimulated by NF-κB activation and IL-6 expression. a NF-κB activity in 293T cells expressing either IGFBP3 or the control vector with or without NAC pre-treatment and exposure to 10 Gy IR. NF-κB activity was assessed via the dual luciferase reporter assay and the relative activity was calculated by dividing the activity level in cells from each experimental condition by that in non-irradiated vector control cells. b Upper: Immunoblot of p-NF-κB and NF-κB in OEC-M1 PB and OEC-M1 PB-IGFBP3 cells with or without IR exposure or treatment with the IKK inhibitor BMS-345541 or the ROS scavenger NAC. Lower: Relative expression ratios were calculated by dividing the normalized protein levels in cells from each experimental condition by that in non-irradiated, untreated vector control cells. Data reflect the mean expression levels from three independent experiments. c ROS production at 4 h after exposure to 10 Gy IR in untreated or BMS-345541 (BMS)-treated OEC-M1 cells expressing IGFBP3 (PB-IGFBP3) or the control vector (PB) as assessed by flow cytometry. d The IL6 level at 24 h after exposure to 10 Gy IR in untreated or BMS-345541 (BMS)-treated OEC-M1 cells expressing IGFBP3 (PB-IGFBP3) or the control vector (PB). All amplifications were normalized to β-actin. The relative mRNA expression in cells with ectopic IGFBP3 expression was normalized to that in untreated control cells. e Recombinant IL-6 rescued BMS-345541-suppressed ROS production. ROS signal at 4 h after exposure to 10 Gy IR in BMS-345541 (BMS) or IL-6 treated OEC-M1 cells expressing IGFBP3 (PB-IGFBP3) or the control vector (PB) was detected by flow cytometry. f IHC examination of tissues from irradiated mice with orthotopic PB and PB-IGFBP3-expressing tumors. Tissue sections were stained using anti-NF-κB and anti-IL-6 antibodies (400× and 800× magnification). Black arrows indicate nuclear NF-κB staining. g Quantification of NF-κB (left), nuclear NF-κB (middle) and IL-6 (right) expression in PB and PB-IGFBP3-expressing tumors at 72 h after exposure to 8 Gy IR. Immunoreactivity scores (IRSs) for NF-κB and IL-6 in PB and PB-IGFBP3 tumor sections are shown, and the number of cells positive for nuclear NF-κB per field is indicated. h Illustration of the role of IGFBP3 in enhancement of radiosensitivity in OSCC cells via the NF-κB/IL-6/ROS signaling axis. Ectopic IGFBP3 expression enhances NF-κB activity, induces expression of inflammatory cytokines, such as IL-1β, IL-8 and IL-6. Upon IR, ROS initiates the axis of NF-κB/IL-6/ROS and forms a positive feedback. The ROS is highly amplified in IGFBP3-expresing cells upon IR and lead to cell apoptosis via mitochondria-dependent cell death. Results from one of at least two independent experiments are shown. Values are expressed in mean ± SE. *p < 0.05; **p < 0.01; ***p < 0.001