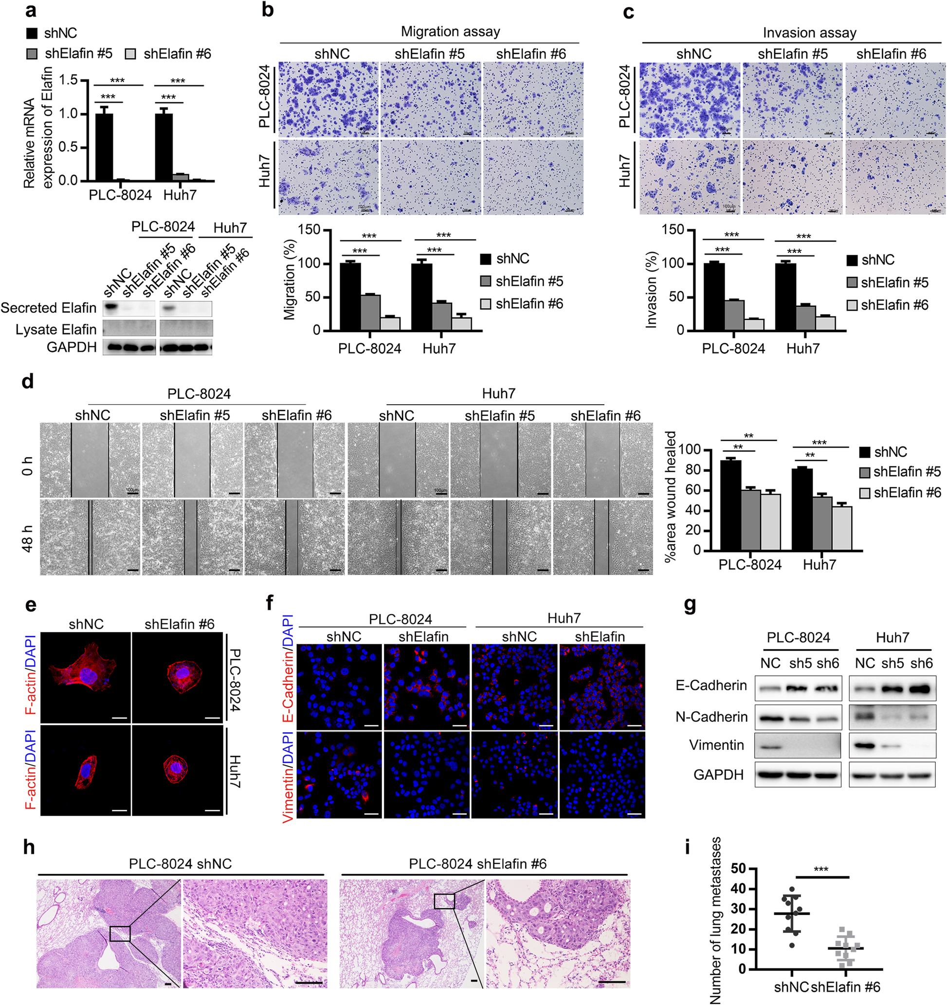
Fig. 2

Knockdown of Elafin inhibits epithelial-mesenchymal transition (EMT) and metastasis of HCC cells in vitro and in vivo. a The efficiency of Elafin knockdown were measured by real-time PCR (top) and Western blotting (bottom) assays. *** P < 0.001. b Knockdown of Elafin resulted in suppressing migration of PLC-8024 and Huh7 cells. Scale bar, 100 μm. Statistical results are presented as mean ± SD (from triplicates), and significance is determined by Student t test (*** P < 0.001). c Knockdown of Elafin resulted in suppressing invasion of PLC-8024 and Huh7 cells. Scale bar, 100 μm. Statistical results are presented as mean ± SD (from triplicates) (*** P < 0.001). d Knockdown of Elafin impaired the scratch wound-healing ability of PLC-8024 and Huh7 cells. Scale bar, 100 μm. Statistical results at 48 h of scratch wound-healing assays are presented as mean ± SD (from triplicates) (** P < 0.01; *** P < 0.001). e Representative immunofluorescence images illustrating cytoskeleton of control and Elafin silencing cells. Scale bar, 20 μm. f Representative immunofluorescence images of EMT markers expression in Elafin silencing cells. Scale bar, 50 μm. g Expression of EMT markers mediated by Elafin silencing are shown by western boltting. h Down-regulation of Elafin significantly suppressed lung metastasis in nude mice model established by injection of indicated cells through the tail vein. Representative HE staining images are shown. Scale bar, 100 μm. i Lung metastasis nodules from the nude mice model are analyzed. *** P < 0.001