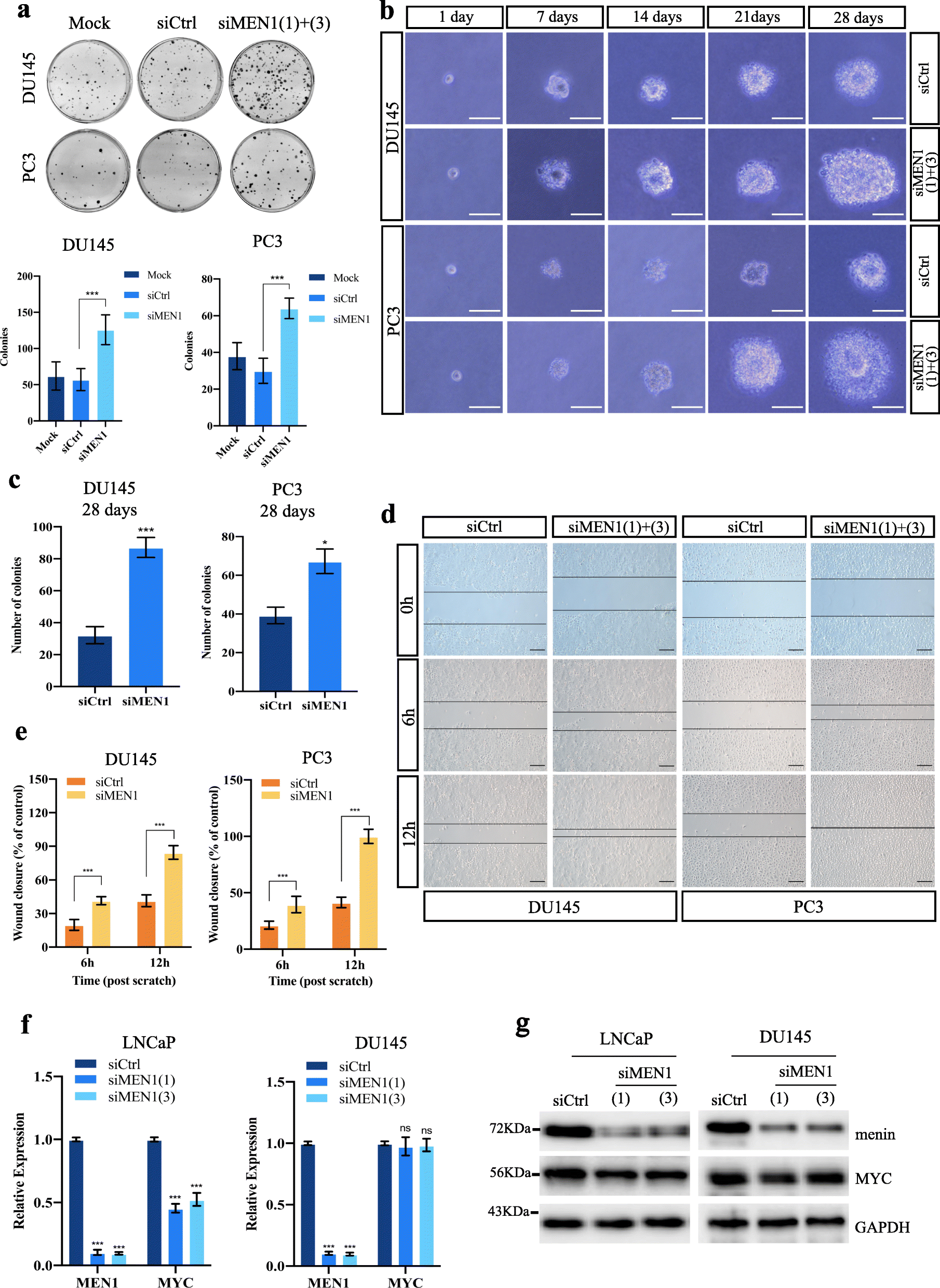
Fig. 1

MEN1 silencing promotes anchorage independence and cell migration in AR-independent PCa cells with maintained MYC expression. a Upper panel: Representative images of foci formation assay with DU145 and PC3 cells treated with siMEN1(1) + (3) or siCrtl. Lower panel: Quantification of foci formation assay. b Representative images of soft agar colony formation assay in MEN1-KD DU145 or PC3 cells. Scale bar = 50 μm. c Bar charts showing colony formation 28 days post-transfection with siMEN1 or siCtrl, extrapolated from images using Image J software. d Representative images of scratch wound healing assays using siMEN1 or siCtrl-transfected DU145 and PC3 cells. Scale bar = 200 μm. e Graphs indicating cell migration displayed in terms of the % wound closure 6 h and 12 h post-wounding (t = 0, as control). f and g Quantitative RT-PCR (qRT-PCR) analysis of MYC transcripts (f) and Western blot analysis of MYC protein levels (g) in PCa cells treated with siCtrl or siMEN1(1) + (3) for 72 h. Representative blots were as performed of three independent experiments