Skip to main content
Fig. 2 | Journal of Experimental & Clinical Cancer Research

Fig. 2

From: SHOX2 cooperates with STAT3 to promote breast cancer metastasis through the transcriptional activation of WASF3

Fig. 2

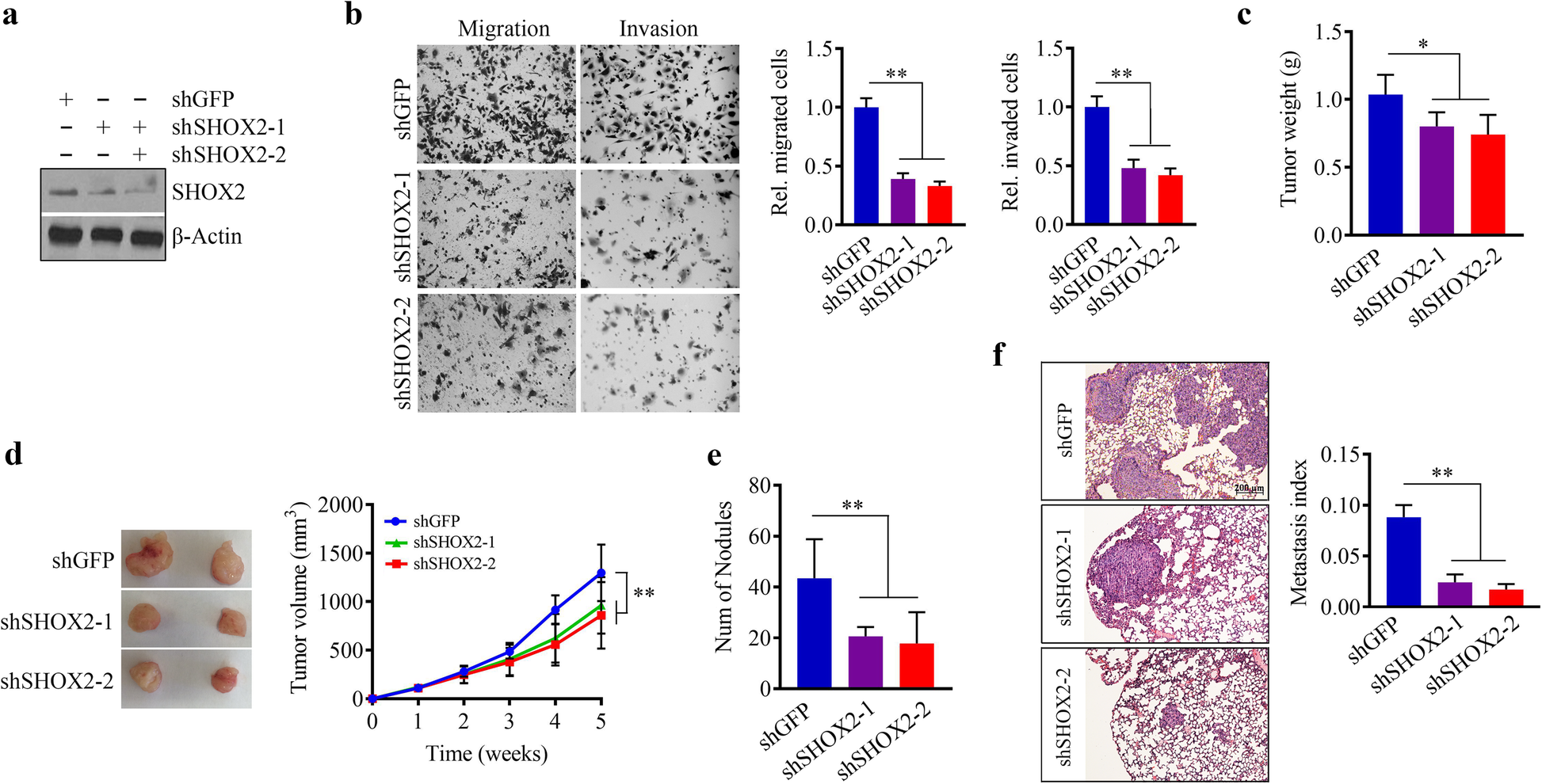
SHOX2 plays an important role in breast cancer metastasis. (a) The knockdown effect of specific shRNAs on SHOX2 expression in MDA-MB-231 cells. (b) The effect of SHOX2 knockdown on migration and invasion of MDA-MB-231 cells. Representative images and quantitative data are shown in the left and right panels, respectively. (c, d) The effect of SHOX2 knockdown on breast tumor growth in MDA-MB-231-bearing NSG mice (n = 5 mice/group). Tumor weight and growth curves are shown in (c) and (d), respectively. (e, f) The effect of SHOX2 knockdown on breast tumor lung metastasis in MDA-MB-231-bearing NSG mice. The number of nodules on the lung surface and metastasis index measured on H&E-stained lung sections are shown in (e) and (f), respectively. shGFP: the control shRNA against GFP; shSHOX2-1 and shSHOX2-2: two shRNAs targeting different sequences of SHOX2. *p < 0.05, **p < 0.01

Back to article page